Artificial Neural Networks (ANNs) have undergone rapid development in the past decade. The initial main task of the ANN paradigm was to achieve (local) optimal task performance by adjusting the connection weights in a neural network with a fixed topology. However, recently, more attention has been given to the problem of how to evolve and adapt the network topology, as the evolvability of network topology is considered a foundation for artificial general intelligence, which is a long-term goal of artificial intelligence technology. However, lagging behind the trend of evolving network structures in ANNs, current efforts in artificial intelligence hardware seek to strike a balance between flexibility and efficiency but cannot simultaneously achieve both. GPUs are flexible and adaptable to many scenarios due to their software programmability (reconfigurability), but there is still significant room for improvement in efficiency for certain specialized tasks. Additionally, like other traditional von Neumann processors, GPUs incur significant energy consumption due to frequent data transfers. On the other hand, ASICs are designed for specific domains and improve efficiency but sacrifice post-manufacturing reconfigurability, thus failing to meet the requirements for on-demand generation of ANN network structures. The conflict between efficiency and reconfigurability has become a major obstacle in realizing the goal of evolvable network structures in artificial neural network technology.
Memristors are variable resistors with memory functionality, exhibiting rich intrinsic dynamic behavior that can be analogized to the behavior of biological neurons. As a new type of neuro-inspired hardware, memristors have injected great vitality into the development of brain-inspired computing paradigms. Memristors are typically integrated into crossbar arrays to serve as synaptic connections between neuron layers in neural networks. Influenced by classical deep learning algorithms, memristors are mainly used as accelerators for constructing fixed-structure ANNs. This requires memristors to overcome the inherent randomness of their intrinsic dynamics in order to maintain stable static resistances and high endurance. However, meeting these requirements often requires significant efforts in device-level and circuit-level optimization.
Inspired by the development trend of ANN technology and the issues encountered in using memristors in ANN applications, the Center for Brain Inspired Computing Research of the Precision Instrument Department at Tsinghua University has proposed a method for on-demand generation of complex networks by leveraging the inherent randomness of memristor dynamics. In this method, multiple virtual nodes are created through time multiplexing, and the variability of cycle-to-cycle (C2C) exhibited by device dynamics is utilized to generate non-trivial network topology features, such as small-world characteristics. When used in reservoir computing, the memristor complex network can significantly increase the memory capacity and improve performance compared to traditional fully connected network reservoirs. This work expands the paradigm of memristor-based neuro-inspired computing and is expected to inspire further research and applications of the intrinsic physical properties of memristors, such as dynamics and randomness. The achievement was recently published in Nature Communications under the title "Generative complex networks within a dynamic memristor with intrinsic variability."

Fig. 1 Characterization and electrical characteristics of the dynamic memristor.
The Pd/HfO2/Ta2O5/Ta memristor used in this work is shown in Fig. 1. The memristor exhibits C2C variability of the time constant of the spontaneous resistance decay after the memristor has been electrically excited. This variability is utilized as a source of randomness for the temporal virtual node connections. Based on the statistical characteristics of C2C variability, a "probabilistic border and all-or-none connection" (PBAONC) connection generation mechanism is designed to create complex networks, as shown in Fig. 2. This design allows for easy adjustment of the network's topology by simply adjusting the time multiplexing slots within a single memristor, thereby improving the efficiency and reconfigurability of memristors when applied to ANNs.

Fig. 2 Schematic of the generation of PBAONC complex networks.

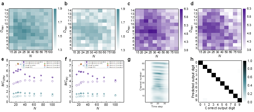
Fig. 3 The PBAONC complex network reservoir.
This method utilizes the inherent C2C variability in the resistance decay of dynamic memristors to generate complex network connectivity patterns. The generated PBAONC complex network exhibits a certain degree of small-world characteristics, which are commonly observed in biological systems (such as the brain), the Internet, and social networks. This achieves a better balance between information integration and differentiation. The work demonstrates the advantages of memristor-based PBAONC complex networks in brain-inspired reservoir computing tasks. Experimental results show that the reservoir network based on the PBAONC topology has a superior spectral radius, as shown in Fig. 3. The memory capacity of the memristor complex network reservoir is increased by 209.8% compared to traditional memristor fully connected reservoir networks, and it exhibits better performance in speech recognition tasks, as shown in Fig. 4.

Fig. 4 Time-series information processing task implementations.
The Yunpeng Guo (Tsinghua University), Wenrui Duan (Beijing Information Science & Technology University), and Xue Liu (Tsinghua University) are the co-first authors of this article. Huanglong Li (Tsinghua University), Cheng Ma (Tsinghua University), Xue Liu (Tsinghua University), and Wenrui Duan (Beijing Information Science & Technology University) are the co-corresponding authors of this article. Xinxin Wang (Tsinghua University), Shukai Duan (Southwest University), and Lidan Wang made important contributions to the work. This research was funded by the National Natural Science Foundation of China, National Key R&D Program of China, Youth Elite Scientist Sponsorship (YESS) Program of China Association for Science and Technology (CAST), Tsinghua-IDG/McGovern Brain-X program, Beijing science and technology program.
Editor: Li Han