Transcription and replication are the most essential events of living organisms to sustain life, and they rely on the same genome as the template. According to the coding strand of gene transcription relative to the movement of the replisome, the transcription and replication machinery either move head-on or codirectionally, which determines the pattern of transcription-replication conflicts. Head-on transcription-replication conflicts (HO-TRCs) induce R-loops and compromise replication and the expression of head-on genes, thus triggering DNA breaks and genome instability.
On January 2nd, the research team of Qianwen Sun from the School of Life Sciences at Tsinghua University published their research paper titled "Primase excites the competition between transcription and replication on the same template strand to boost DNA damage" in the journal Nature Communications. The study revealed the mechanism by which the plant organellar primase ATH boosts DNA damage by exciting the competition between transcription and replication on the same template strand.
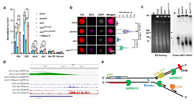
In previous studies, the researchers revealed that the chloroplast-localized RNase H1 protein AtRNH1C can form a complex with chloroplast-localized DNA Gyrases (AtGyrases) and resolve HO-TRCs and R-loops in the rDNA HO-TRCs regions, thus maintaining genome integrity. Mutation of AtRNH1C leads to the formation of aberrant R-loops at these regions, causing genome breaks in chloroplast and growth defects.
To uncover new mechanisms that how the organisms could coordinate the transcription and replication with R-loop formation and genome maintenance, the researchers adopted a forward genetic screening strategy to identify suppressors of atrnh1c, and identified a suppressor of atrnh1c, named acs1 (atrnh1c suppressor 1). Compared with atrnh1c, acs1 showed the recovery of growth defects and leaf color in all stages of plant development, and the quantum efficiency of photosystem II (Fv/Fm), chlorophyll contents, the number and morphological features of chloroplasts in cells, and plant fresh weight all recovered to normal states. The ACS1 gene encodes the DNA primase-helicase ATH with dual localization potential (chloroplast and/or mitochondria), for synthesizing RNA primers during organellar DNA replication (Figure 1).

Figure 1. A point mutation in ATH rescues the developmental defects of atrnh1c and weakens the binding of template DNA in replication
The researchers found that a mutation in ATH weakens the binding affinity of the DNA template, reduces the activities of RNA primer synthesis and delivery, slows down DNA replication, and relieves the competition of transcription-replication, thus rescuing the developmental defects of atrnh1c. Strand-specific DNA damage sequencing reveals that HO-TRCs cause DNA damage at the end of the transcription unit in the lagging strand (Figure 2). Furthermore, mutation of plastid DNA polymerase Pol1A can also lead to similar effects in rescuing the defects in the atrnh1c mutant. These results illustrated a potentially conserved mechanism among organisms, of which the primase antagonizes R-loop clearance machinery to exaggerate HO-TRCs and genome instability. The knockout mutation of ATH leads to embryonic lethal, and overexpression of ATH boosts HO-TRCs and exacerbates DNA damage, indicating that the normal function of organellar primase ATH is essential for plant growth and development.

Figure 2. acs1 relieves HO-TRCs and restricts R-loop accumulation.
In summary, this study reveals that ATH, the organellar primase in Arabidopsis, plays a key role in the regulation of transcription-replication conflicts in the chloroplast genome. These results illustrated a potentially conserved mechanism among organisms, of which the primase antagonizes R-loop clearance machinery to exaggerate HO-TRCs and genome instability.
The corresponding author of this paper is Associate Professor Qianwen Sun from Tsinghua University. The first author of the paper is Dr. Weifeng Zhang, a postdoctoral researcher from the School of Life Sciences at Tsinghua University. This work was supported by the National Natural Science Foundation of China, the Ministry of Science and Technology of China, and the Tsinghua-Peking Center for Life Sciences.
Editor:Li Han